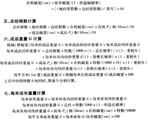
您现在的位置是:首页>阻燃资讯中心 阻燃资讯中心 织物上机计算及成品规格计算 城南二哥2022-12-29 12:34:13阻燃资讯中心546来源:阻燃布料_阻燃面料网 AAAVSGREHTRY45 发布的有些文章部分内容来源于互联网。如有侵权,请联系我们,会尽快删除。本文仅代表作者观点,不代表本站立场。 本文地址:https://www.china-fire-retardant.com/post/14635.html 上一篇:22/23秋冬女装流行趋势(服装材质) 下一篇: 德阳市纤检所开展2022年度蚕茧质量检查 相关文章 英杰:三合一贴合冲锋衣面料的多层复合结构与防风透湿性能研究 英杰:基于三合一贴合技术的冲锋衣面料在极端气候下的应用表现 英杰:三合一贴合冲锋衣面料中PTFE膜与外层面料的界面结合优化 英杰:高耐久性三合一贴合冲锋衣面料的耐磨与抗撕裂性能分析 英杰:三合一贴合冲锋衣面料热压贴合工艺对透气性的影响机制 英杰:轻量化三合一贴合冲锋衣面料在户外运动装备中的集成设计 英杰:三合一贴合冲锋衣面料的水洗稳定性与层间剥离强度评估 英杰:功能性整理剂在三合一贴合冲锋衣面料中的协同作用研究