连续轧染机——维护保养和操作注意事项
城南二哥2023-02-09 11:39:04阻燃资讯中心634来源:阻燃布料_阻燃面料网
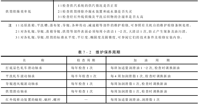
1.设备维护保养
设备的故障处理及维护保养见表7-1、表7-2。




2.操作注意事项
(1)开车前应做好一切开车准备工作,并全面详细检查一遍;需与前后机台操作者联系后,按操作规程低速开动全车传动,直到运行正常后,再逐渐加快至正常车速。
(2)严格掌握打底、显色轧槽染液温度及流入染液的均匀性,经常注意液面、温度自控装置。
(3)打底、显色轧车轧辊的两端压力需一致,以防产生织物两边色差。
(4)红外线烘燥机及烘筒烘燥机的烘燥温度必须严格控制,以防产生染料泳移和正反面色差。
(5)还原蒸箱温度必须符合工艺要求。
(6)需保持各轧辊、导辊、烘筒表面清洁,利用计划停车时间,每周必须小清洁1~2次。
(7)各平洗槽洗涤时要注意防止织物产生皱条,以免造成条花疵病。
(8)注意使用的扩幅螺纹辊、弯辊扩幅是否正常,以免造成螺纹印条花和纬弯疵布。
