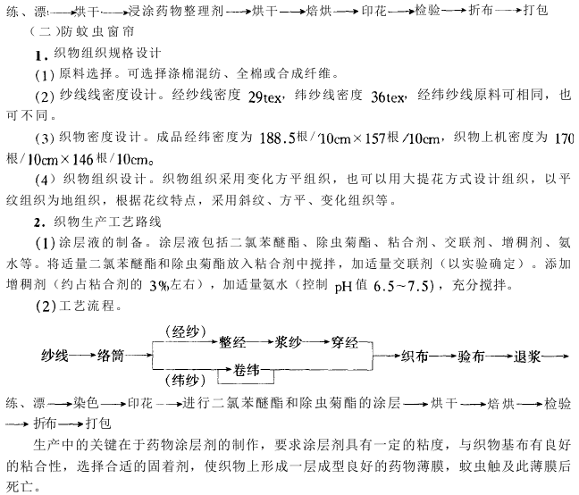
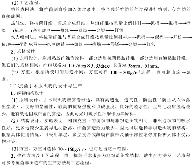
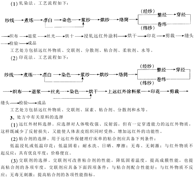
您现在的位置是:首页>阻燃资讯中心 阻燃资讯中心 保健织物设计实例 城南二哥2023-03-07 19:42:51阻燃资讯中心642来源:阻燃布料_阻燃面料网 一、抗菌织物设计实例 (一)抗菌非织造布的设计与生产 1.生产方法及工艺流程 (1).生产方法。可采用纺丝成网法、热轧法、水力喷刺法等工艺。 AAANHJJGHSFW 发布的有些文章部分内容来源于互联网。如有侵权,请联系我们,会尽快删除。本文仅代表作者观点,不代表本站立场。 本文地址:https://www.china-fire-retardant.com/post/17147.html 上一篇:高科技化学纤维品种 下一篇:药物织物设计与生产工艺要点 相关文章 中效袋式空气过滤器在HVAC系统中的高效应用分析 中效袋式空气过滤器对室内空气质量的提升效果研究 中效袋式空气过滤器在制药洁净室中的关键作用 中效袋式空气过滤器阻力特性与能耗关系探讨 中效袋式空气过滤器在数据中心空调系统中的部署实践 中效袋式空气过滤器容尘量与使用寿命优化策略 中效袋式空气过滤器在食品加工车间空气净化中的应用 中效袋式空气过滤器结构设计对过滤效率的影响 发表评论 取消回复 提交评论 评论列表(0人评论 , 642人围观) ☹还没有评论,来说两句吧...
发表评论