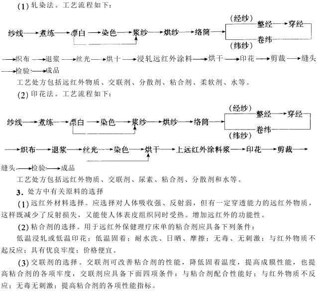
您现在的位置是:首页>阻燃面料技术 阻燃面料技术 保健织物设计实例 城南二哥2021-03-15 09:52:33阻燃面料技术677来源:阻燃布料_阻燃面料网 一、抑菌面料设计实例 (一)抑菌非织造布的设计和生产 1.生产办法及工艺流程 (1).生产办法。可采纳纺丝成网法、热轧法、水力喷刺法等工艺。 AAANHGMKJLOI87 发布的有些文章部分内容来源于互联网。如有侵权,请联系我们,会尽快删除。本文仅代表作者观点,不代表本站立场。 本文地址:https://www.china-fire-retardant.com/post/6210.html 上一篇:药物织物设计与生产工艺要点 下一篇:概 述 相关文章 涤纶阻燃面料的阻燃整理工艺 美国对中国产婴儿连体衣实施召回 印度对中国粘胶短纤纱作出反倾销肯定性终裁 Asics成为首家签署环保公约FashionPact的本企业 摩洛哥对中国机织地毯及其他纺织地面覆盖物发起反倾销调查 土耳其对中国合成长纤维织物作出反规避终裁 越南水晶针织厂获得绿色建筑认证 莫代尔纤维及其面料