面料再造的方法有哪些?
城南二哥2023-07-31 17:03:12阻燃资讯中心528来源:阻燃布料_阻燃面料网
对于一个好的设计师而言,就算面料本身再是平凡,但是只要经过自己的手之后就会产生变化,把普通变成惊艳,这里面所有的变化依靠面料的就是面料再造,对于服装本身来讲面料是十分重要的先决条件,就算你设计剪裁的再是好但是面料本身没有亮点,那也不可能成就出让人满意的衣服来,那么本文就跟大家介绍面料再造的方法有哪些?

面料再造的方法有哪些
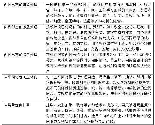
面料再造又被称之为二次设计,比如对一些比较平面的普通面料,用折叠或编织,褶皱以及堆积等手法进行处理之后,就会让面料表面形成凹以及凸的纹理对比,给到人一种强烈的触摸感。不同的纤维之间也可以通过编织钩结等手段,形成有韵律的空间层次,使得普通而又平板的面料形成浮雕般的立体感。除了利用面料本身进行堆砌之外还可以借助一些小材料,在基础面料上面进行各种珠子或者亮片贴花等缝合透叠,就可让面料本身焕发出华丽之感来。
面料再造的减型之法
上面我们所说的再造之法都是通过叠加来达成的,除了这些之外,还有对现有面料进行破坏来达到再造,比如镂空烧花烂花以及抽丝等,使得面料形成一种亦实亦虚的朦胧之感,这种再造的面料做成服饰之后通常都会更加具有设计感,且也更能勾勒出女性的身躯之美来,是比较受欢迎的面料再造之法,让本来十分普通的面料顿时焕发出新的味道来,这就是关于面料再造的方法有哪些的一些介绍。


